2022年马鞍山学院普通高校专升本招生章程
发布日期:2022-03-21
浏览次数:4191
学校全称:马鞍山学院
办学层次:本科
办学类型:民办普通高等学校
办学地址:安徽省马鞍山市当涂县姑孰镇黄池路8号
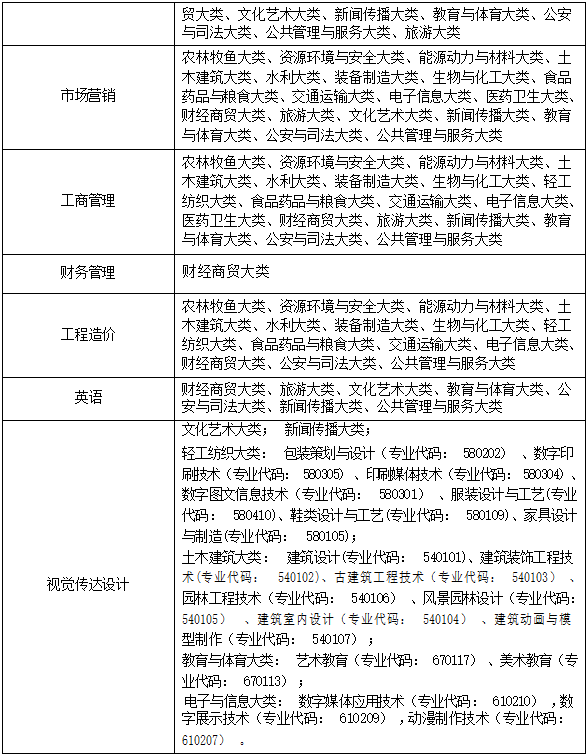
1.招生计划及专业招生要求
1.1招生专业计划


(1)三等功鼓励政策退役士兵、技能大赛鼓励政策考生招生计划包含在以上招生计划内。技能大赛鼓励政策考生录取比例不超过考生报考专业总计划的5%。
(2)所有专业学制均为2年
1.2招生专业范围


注:专业大类分类标准按照教育部高等职业教育专业目录(2015年)执行。
2、报名
2.1报名条件:
2.1.1 2022年安徽省省属普通高校(以及经过批准举办普通高等职业教育的成人高等院校)的应届全日制普通高职(专科)毕业生;在安徽省应征入伍具备普通高职(专科)学历的退役士兵。所有考生须参加省考试院统一组织的报名,并取得考生号。身体条件符合《普通高等学校招生体检工作指导意见》的体检要求,同时毕业专业须符合我校相应专业招生专业范围的要求,毕业专业非以上专业(类)的考生不能报考我校相应专升本专业。
2.1.2申请我校技能大赛鼓励政策的考生:高职阶段专业符合我校相应专业规定的招生专业范围;高职阶段成绩符合普通专升本考试报考条件;技能大赛获奖项目是省教育厅等部门主办的全省职业院校技能大赛或教育部委联合主办的全国职业院校技能大赛,且获得省赛一等奖、国赛三等奖以上的高职(专科)应届毕业生。
2.2报名办法:
2.2.1意向报考我校且符合我校报考条件的考生(不含在安徽省应征入伍并具备普通高职(专科)学历的退役士兵考生)考生均须严格按照《安徽省2022年普通高校专升本考试招生工作操作办法》(皖招考〔2022〕1号)的要求在2022年3月18日10:00至3月22日16:00报名,并通过微信小程序随时关注自己的审核状态,在3月24日17:00前完成缴费。具体报名操作流程请关注省考试院网站或微信公众号。
2.2.2意向报考我校且符合我校报考条件的在安徽省应征入伍并在外省院校完成高职(专科)学业的退役士兵考生,需将资格证明材料发至我校指定邮箱,具体要求如下:
(1)时间:3月18日9:00-21日16:00(逾期不再受理);
(2)考生须提供以下材料进行资格审核:a.本人身份证;b.毕业证书(或由毕业学校出具加盖红章的包含就读学校、专业、毕业时间等信息的学籍管理系统页面截图);c.退出现役证。
(3)上述资格证明材料原件按清单顺序编号扫描为电子档并命名为考生类别+考生姓名+2022专升本报名材料(PDF格式文件)(例:申请xxx专业省内入伍省外就读退役士兵考生+张**+2022专升本报名材料.pdf)发送至我校招生办邮箱zsb masu.edu.cn(邮件接收截止时间为:2022年3月21日16:00,以电子邮件到达邮箱时间为准,过时无效),提交材料后请电话确认报名材料是否成功提交(联系电话:0555-2900983)。
经资格审核通过的此类考生,我校将通知考生在24小时内按照应届毕业生报名流程,完成其他信息填报、审核及缴费。
2.2.3所有申请三等功鼓励政策退役士兵考生、技能大赛获奖鼓励政策考生须将下述资格证明材料原件按清单顺序编号扫描为电子档并命名为考生类别+考生姓名+2022专升本报名材料(PDF格式文件)(例:申请xxx专业xxx鼓励政策考生+张**+2022专升本报名材料.pdf)发送至我校招生办邮箱zsb masu.edu.cn(邮件接收截止时间为:2022年3月21日16:00,以电子邮件到达邮箱时间为准,过时无效),提交材料后请电话确认报名材料是否成功提交(联系电话:0555-2900983)。
申请三等功鼓励政策退役士兵考生:a.承诺书(附件1);b.申请表(附件2);c.身份证正反面;d.退役证;e.立功受奖证书;f.高职(专科)阶段在校成绩(盖章件)。
申请技能大赛获奖鼓励政策考生:a.承诺书(附件1);b.申请表(附件2);c.身份证正反面;d.获奖证书;e.高职(专科)阶段在校成绩单(盖章件)。
未按要求提交材料的考生不具备相应资格,后果由考生本人负责。考生填报的信息和提交的材料实行承诺制,考生本人对所填报信息和提交材料的真实性负责。对于填报提交虚假信息或材料获取考试资格的,将按照教育部相关规定予以处理,并记入诚信档案。
2.3资格审核
2.3.1根据皖招考〔2022〕1号文件规定,考生报考资格由毕业院校进行审核,审核未通过者不具备我校报名资格。我校将对报考免试退役士兵专项计划考生资格进行复审。
2.3.2申请三等功鼓励政策和申请技能大赛鼓励政策考生的资格,通过考生提供的证明材料进行审核。审核未通过的不享受相应的鼓励政策,可参加2022年4月9日-10日举行的普通高校专升本考试。
如考生不能按期毕业、跨省重复报名等原因造成无法入学后果,由考生本人负责。
2.4.缴费
报名考试费按皖招考〔2022〕1号文件要求执行,我校不再另外收取其他报名考试费用。报名费标准:120元/生。
2.5打印准考证:
公共课考试准考证按照省考试院统一要求自行打印,具体时间和办法请关注安徽省教育招生考试院网站或安徽省教育招生考试院微信公众号及报名微信小程序。
专业课考试准考证:具体时间和办法请关注学校招生官网。网址:
http://zs.masu.edu.cn/
3.考试
3.1考试科目
根据《安徽省教育厅关于印发安徽省普通高职(专科)层次升入本科教育培养工作实施方案的通知》(皖教高〔2020〕2号)文件要求,招生考试实行“2门公共课(各150分)+2门专业课(各150分)”的测试方式,其中公共课实行统考,由省教育招生考试院负责组织。符合免试条件的退役士兵可自行决定是否参加公共课科目考试。
专业课考试科目表:

专业课考试大纲、专业课参考书目请到学校招生网“招生公告栏”获取。
免试退役士兵参加的职业适应性或职业技能综合考查内容,技能大赛获奖考生测试内容、测试相关信息请到学校招生网“招生公告栏”获取。招生网网址:
http://zs.masu.edu.cn/
3.2考试时间和考试地点
公共课统考由省考试院统一编排考场,各市招生考试机构负责组织实施。公共课考试地点原则上设在考生报考院校所在市,考点安排在国家教育考试标准化考点。专业课考试地点设在马鞍山学院教学楼,具体考场详见准考证。

报考免试退役士兵专项计划考生的面试时间为4月11日上午9:00开始,考试具体地点另行通知。
申请技能大赛考生面试时间为4月1日上午9:00开始,考试具体地点另行通知。4月2日将面试结果在学校招生网上公示。面试未被录取的考生,可参加笔试。
3.3成绩公布及复核
公共课:按皖招考〔2022〕1号文件执行。
专业课成绩查询:考生请到学校招生网“专升本报名系统”输入考生号查询专业课分数。报考免试退役士兵专项计划考生的面试和专业课成绩同步公布。
专业课成绩复核:
成绩复查流程:成绩公布后,如考生对本人专业科目成绩有异议,可在规定成绩复查受理时间内,提交查分申请,我校按照相关规定组织专人复查。
成绩复查结果:对专业科目成绩核查无误不涉及变动考试成绩的,不再通知考生;确因误差需变更考试成绩的,待核准后将变更结果通知考生,请考生及时关注我校网站并保持手机通畅。
相关说明:专业科目成绩复查只限于试卷的答题有无漏评、漏记分、加错分、登记错误等情况。
4.录取
4.1录取总体原则
所有专业按照《安徽省教育厅关于印发安徽省普通高职(专科)层次升入本科教育培养工作实施方案的通知》(皖教高〔2020〕2号)、《关于做好大中专等学校学生应征入伍工作的通知》(皖征〔2020〕7号)和皖招考〔2022〕1号文件精神,德智体美劳全面考核,择优录取;公平竞争,公正选拔。
4.2录取细则
严格按照安徽省教育厅下达的招生计划和我校以下录取细则,结合考生志愿进行录取。
4.2.1申请三等功鼓励政策的退役士兵考生:通过我校资格审核,公示无异议后,按考生填报的志愿免试录取。
4.2.2申请技能大赛鼓励政策考生:通过我校资格审核,参加我校组织的面试,面试合格后按考生填报的志愿,根据面试成绩从高分到低分排序,择优录取,名额不超过该专业总计划的5%。如若干名考生面试分数一致,且名次为录取考生最后一名,按照考生参加职业院校技能大赛获奖级别和等次(国家级奖项优先)进行排序,仍相同时,则按照考生提供的高职(专科)期间学业考试成绩作为录取参考。
4.2.3填报免试退役士兵专项计划考生:参加我校职业适应性或职业技能综合考查,考查合格考生根据其职业技能综合考查成绩从高分到低分排序,按免试退役士兵专项计划数择优录取,如若干名考生面试分数一致,且名次为录取考生最后一名,则按照考生提供的高职(专科)期间学业考试成绩作为录取参考。
4.2.4填报普通计划志愿的考生(非专项计划):
在公共课达到省考试院划定的公共课考试合格分数线且专业课成绩不低于(专业课单科成绩不能为零分)学校确定的分数线的基础上,按照考生公共课+专业课成绩总分从高分到低分排序,择优录取,若考生成绩总和相同,则按单科顺序及分数从高到低排序,择优录取,单科排序方式:高等数学(或大学语文)、英语、专业课科目1、专业课科目2(具体专业课名称详见章程内专业课考试科目表)。如出现若干名考生所有科目分数一致,且名次为录取考生最后一名,则按照考生提供的高职(专科)期间学业考试成绩作为录取参考。
4.2.5填报非免试退役士兵专项计划、原建档立卡考生专项计划的考生录取细则与普通考生录取细则相同,单独排序,按相应专项招生计划数择优录取。
4.3计划调整原则
若招生专业生源不均衡,我校将进行计划调整尽可能满足考生志愿。调整总体顺序为:专业内计划调整、专业间计划调整、外校生源调剂。
4.3.1专业内计划调整:
若专业内各类别计划、生源不平衡,未完成计划调入生源充足的类别。按照专业内各类别未录取的合格生源数占专业内未录取合格生源总数比例的原则确定调入计划数量,录取生源充足的相关类别合格生源。
上述各类别计划调整结束后,若文理兼招专业不同专业类别之间出现计划、生源不平衡,将未完成计划调入同一专业生源充足的专业类别,再按上述规则调整到计划类别中。
4.3.2专业间计划调整:
若专业间计划、生源不平衡,未完成的计划调入生源充足的专业。规则如下:按各专业未录取合格生源数占未录取合格生源总数比例确定计划分配数量。
4.3.3外校生源调剂
若校内专业计划调整录取后仍有未完成的招生计划,在公布缺额计划后规定时间内接受校外生源调剂。
调剂考生需同时符合以下条件:
a.申请调剂的专业与原报考专业公共课考试科目相同且专业类别(文、理、艺术、体育)一致,不接受跨专业类别调剂;b.公共课达到省考试院统一划定的分数线且未被任何学校录取(填报免试退役士兵计划调剂志愿的考生除外);c.毕业专业须符合我校招生专业范围要求;d.原报考专业与报考的调剂专业类相同;e.专业课成绩(单科成绩不能为零分)不低于我校确定的分数线(填报免试退役士兵计划调剂志愿的考生除外)。
调剂录取规则:根据考生填报志愿按照公共科目总分从高分到低分进行录
取,如公共科目总分相同,则按单科顺序及分数从高到低排序,单科顺序为:单科排序方式:高等数学(或大学语文)、英语。如出现若干名考生所有科目分数一致,且名次为录取考生最后一名,则按照考生提供的高职(专科)期间学业考试成绩作为录取参考。
免试退役士兵专项计划接收调剂办法:如若免试退役士兵专项计划录取后尚有剩余计划,我校接收校外符合条件的考生进行调剂报考,并重新组织面试,面试合格考生按照面试成绩从高分到低分择优录取。面试具体时间另行通知。
招生计划调整及调剂录取未尽事宜,由学校招生工作领导小组研究确定。
4.4.录取结果公布
考生录取名单在学校招生网招生公告栏发布,网址:
http://zs.masu.edu.cn/,请考生自行登录查询。
5.报到注册
新生持录取通知书、专科毕业证书、个人档案等在我校规定的时间内报到入学,无故不按期报到者一律取消入学资格。报到时不能提供相关材料,或所提供材料与报名时不一致的,不予办理入学手续,其入学资格无效。
对录取后未报到、自行放弃入学资格的免试退役士兵,不再享受免试专升本政策。
6.资格复查
新生入学后,我校根据招生政策、录取标准、《普通高等学校招生体检工作指导意见》及学籍管理相关规定,对新生报考及录取资格进行复查,对不符合条件或有弄虚作假、违纪舞弊行为的,取消入学资格,并按照相关规定予以处理,由此产生的一切后果由考生自负。
7.学籍学历管理及待遇
普通专升本学生在校学习期间,学籍管理按照《普通高等学校学生管理规定》执行。普通专升本学生按教学计划修完规定课程,成绩合格,由学校颁发普通高等教育本科毕业证书。按照《教育部关于当前加强高等学校学历证书规范管理的通知》(教学〔2002〕15号)精神,专升本学生毕业证书的内容须填写“在本校××专业专科起点本科学习”,学习时间按进入本科阶段学习的实际时间填写。符合学士学位授予条件的授予相应学士学位。
普通专升本学生的学费按照省物价主管部门核准备案标准收费,学费标准与普通本科相应专业学费标准相同。普通专升本学生毕业时,执行国家本科毕业生的有关就业政策。
普通高校专升本学生在校学习期间,学籍管理按照《普通高等学校学生管理规定》执行。
普通高校专升本学生按教学计划修完规定课程,成绩合格,由学校颁发普通高等教育本科毕业证书。按照《教育部关于当前加强高等学校学历证书规范管理的通知》(教学〔2002〕15号)精神,专升本学生毕业证书的内容须填写“在本校××专业专科起点本科学习”,学习时间按进入本科阶段学习的实际时间填写。符合学士学位授予条件的授予相应学士学位。
我校专升本学生的学费、住宿费按照《马鞍山学院关于调整学费、住宿费收费标准备案的请示》(校政字【2021】4号)文件标准收费,收费标准与普通本科相应专业学费标准相同。具体标准详见下表:

普通高校专升本学生毕业时,执行国家本科毕业生的有关就业政策。
8.资助政策
学校构建了比较完善的“奖、贷、助、勤、补”学生资助体系,家庭经济困难学生可以通过提交个人申请,经过民主评议审批流程,申请相关资助项目。
符合条件的学生,可申请国家奖学金、国家励志奖学金、国家助学金以及校内奖学金。学校将根据规定的比例、程序等进行评选。
9.违规处理
在报名、考试中违规的考生及有关工作人员,严格按照《国家教育考试违规处理办法》和教育部有关文件规定处理;涉嫌违法的,移送司法机关,依照《中华人民共和国刑法修正案(九)》等追究其法律责任。
10.其他须知
10.1考生本人应坚持诚信的原则,报名所填报材料必须真实。
10.2我校普通专升本招生考试各项工作在学校普通专升本招生考试工作领导小组统一领导下进行,校纪检监察部门全程监督。
10.3根据《安徽省教育厅关于严禁职业院校升学考试改革试点高校举办升学考试考前辅导的通知》(皖教秘高〔2014〕6号)要求,我校及其教职工(含与学校有劳动关系的临时工作人员)严禁举办或与社会机构联合举办任何形式的升学考试考前辅导。严禁参加专升本本科高校为社会中介或培训等机构进行教学、宣讲、讲座等任何形式的辅导活动提供学校教室、宿舍、图书馆等校内场所。严禁高校人员参与升学考试考前辅导的教学等任何形式的活动。
10.4学校招生网是我校相关招生考试、录取信息发布的唯一渠道,请广大考生主动及时关注,学校不再具体通知考生本人,考生因个人原因造成后果的由考生本人承担。
本校承诺严格执行国家招生政策,坚决杜绝任何形式的有偿招生,学校及工作人员不参与任何中介机构或辅导机构教学、讲座等活动。以学校名义进行非法
招生宣传等活动的中介机构或个人,本校将依法追究其责任。学校举报电话:
0555-2900968;安徽省教育招生考试院举报电话:0551-63609561,举报信箱:
jiancha ahedu.gov.cn。
11.联系方式:
招生热线:0555-2900983、2900997传真:0555-2900997
学校网址:http://www.masu.edu.cn/
招生网址:http://zs.masu.edu.cn/
校址:安徽省马鞍山市黄池路8号
联系部门:马鞍山学院招生中心
本章程由马鞍山学院负责解释。





