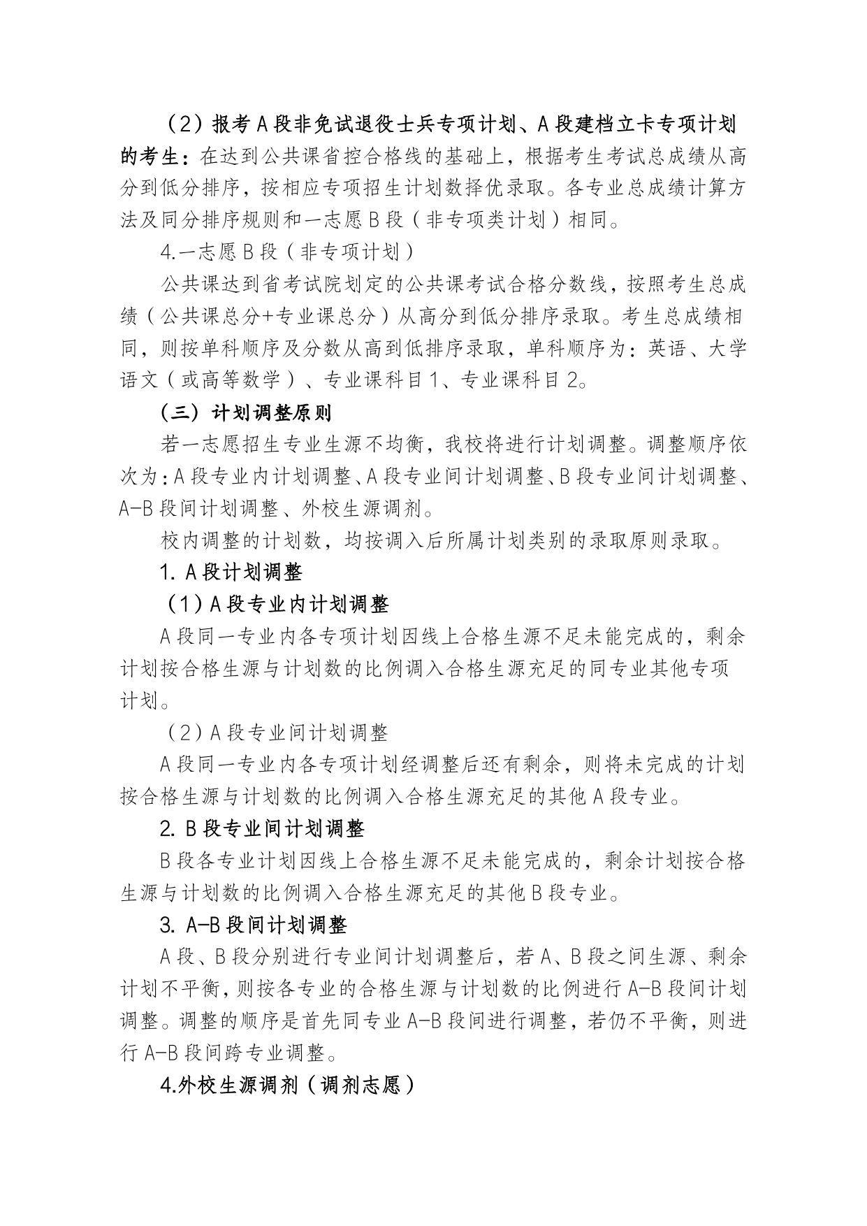
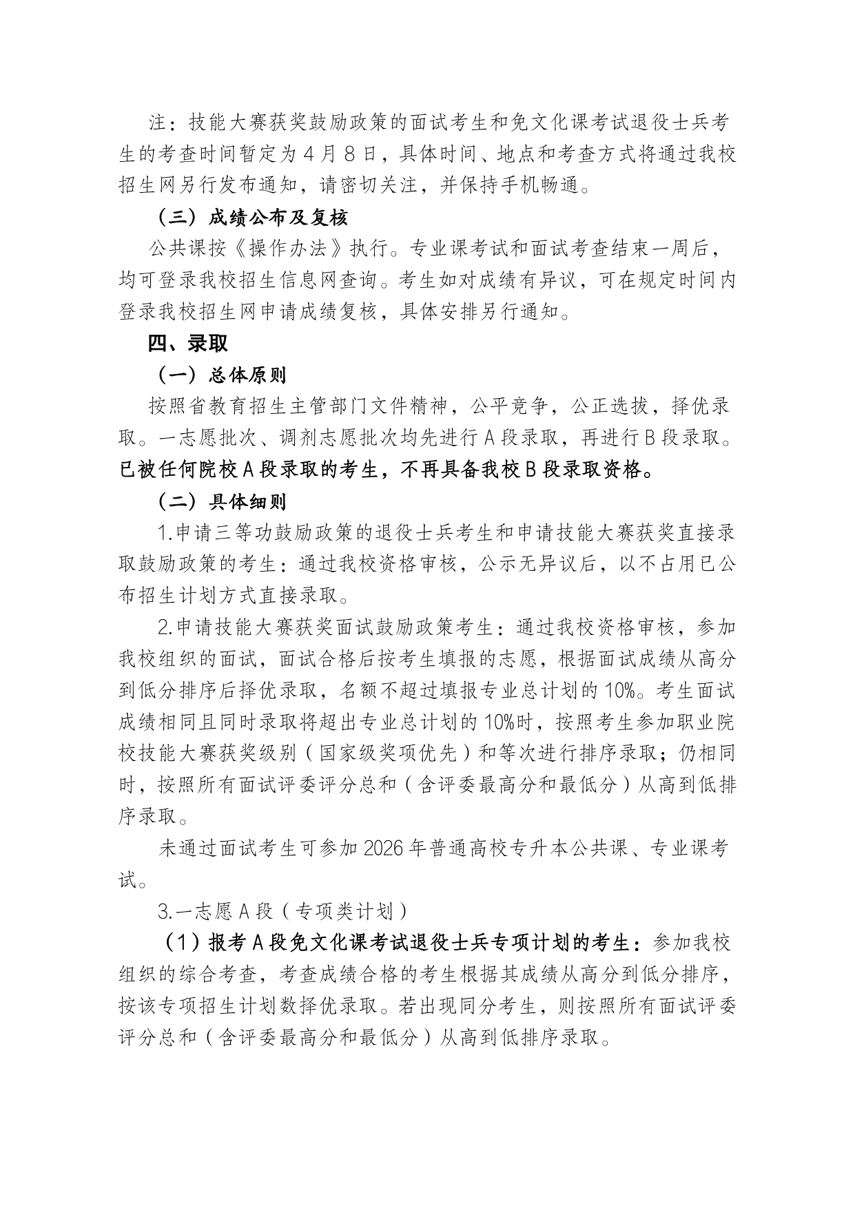
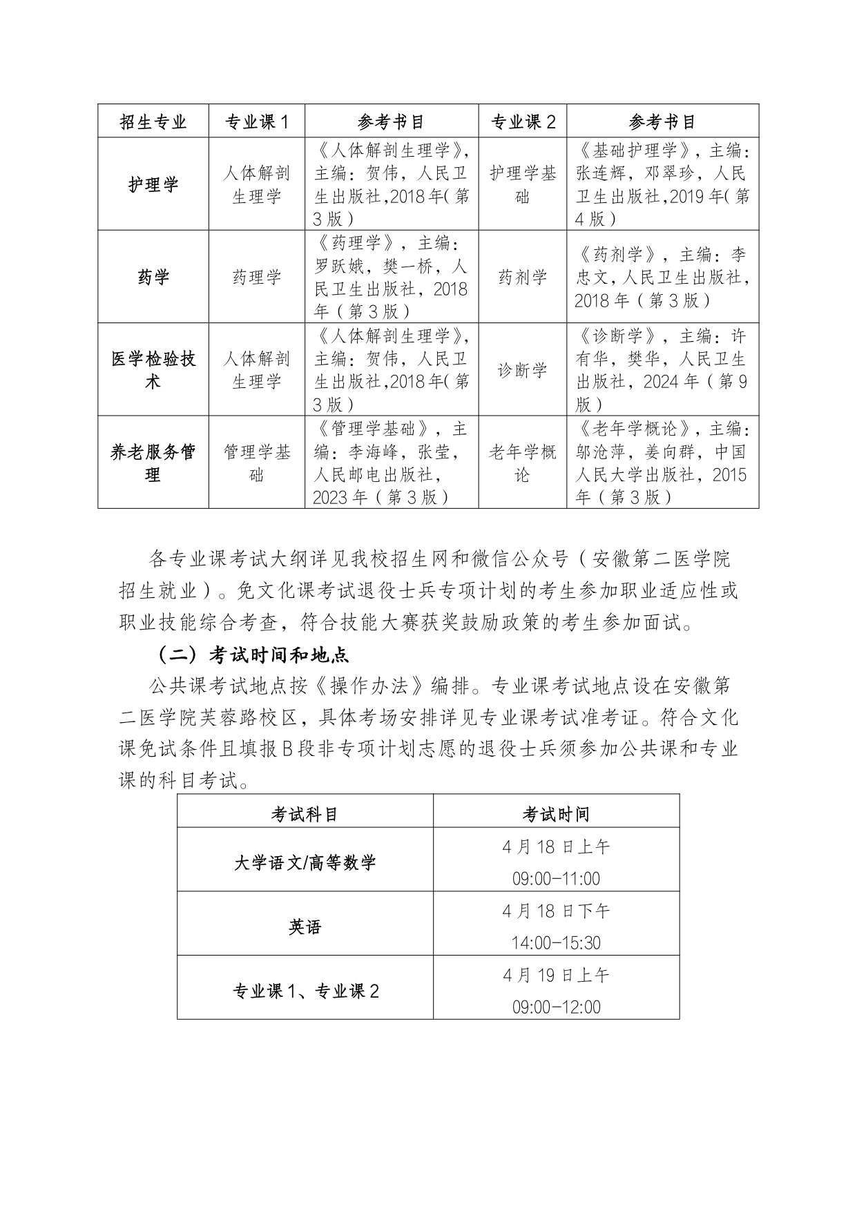
• 免费预约
    • 小程序购课
    • 公众号
    • 回到顶部
手机站
精英手机站
登录
注册
专升本咨询热线
  • 首 页
  • 升本资讯
  • 升本问答
  • 录取分数线
  • 院校选择
  • 精英师资
  • 资料下载
  • 关于我们
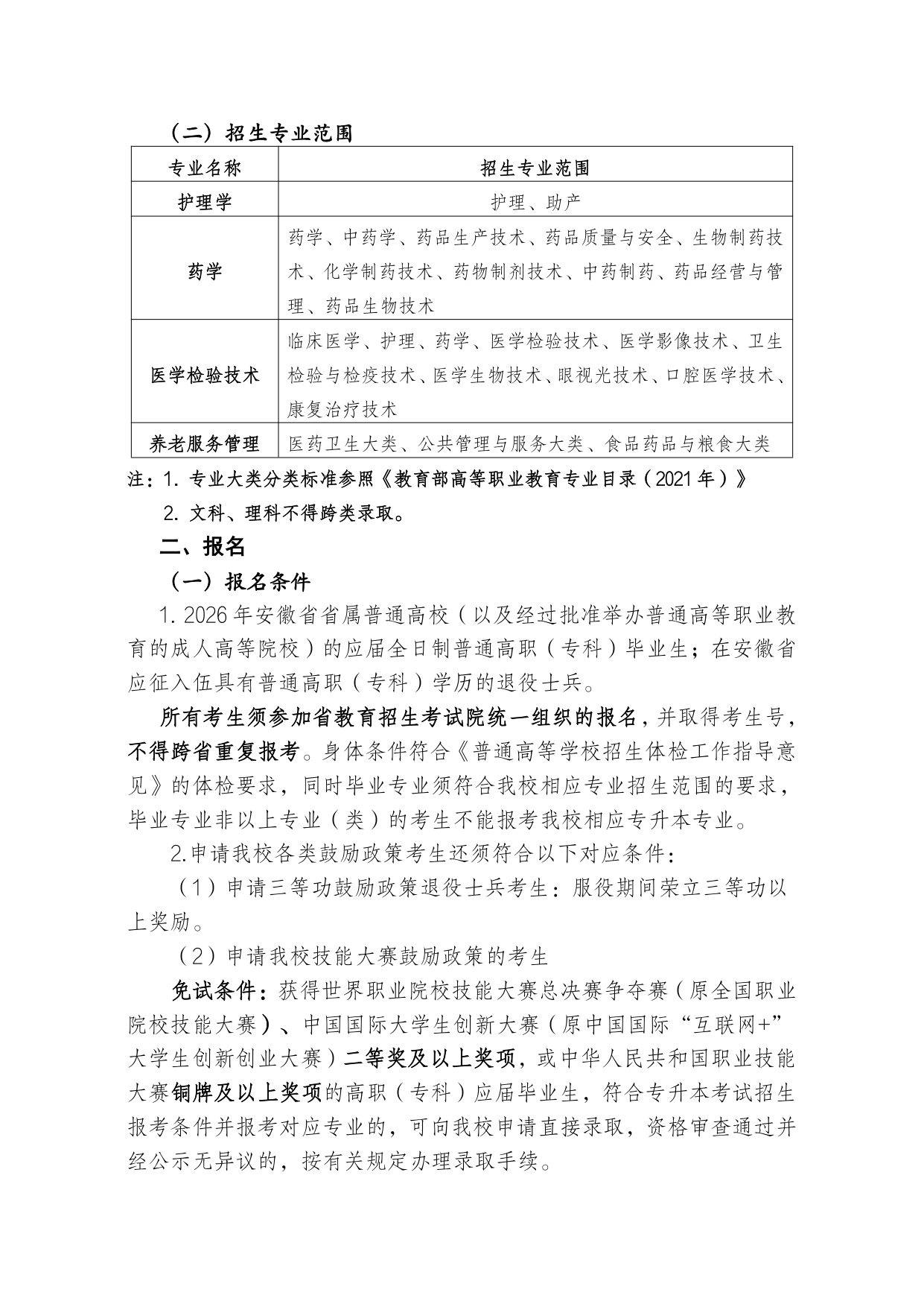
首页 招生简章 安徽第二医学院 2026 年普通高校专升本招生章程

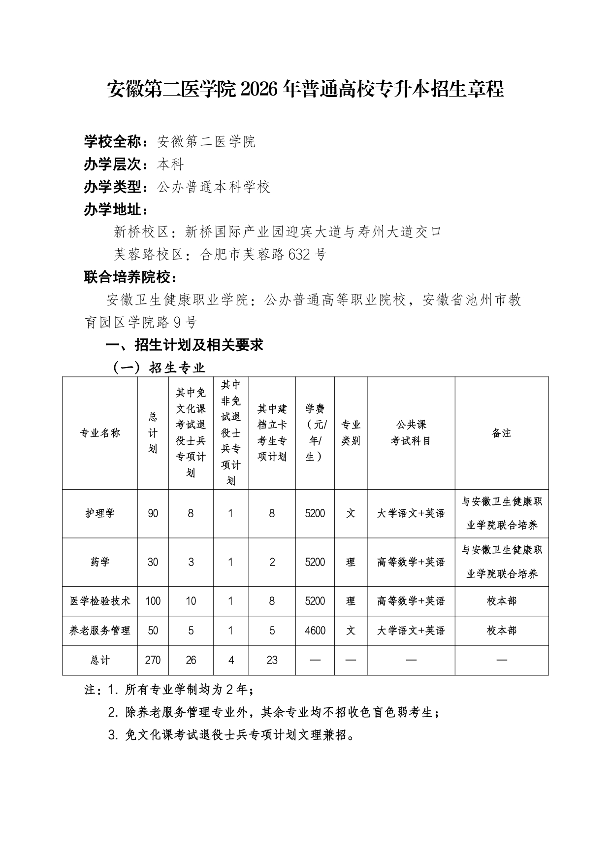
安徽第二医学院 2026 年普通高校专升本招生章程

发布日期:2026-04-16

浏览次数:1361

附件:
安徽第二医学院.pdf
  • 上一条:安徽财经大学2026年普通高校专升本 招生章程
  • 下一条:安徽师范大学 2025 年普通高校专升本招生章程
升本问答
更多
      关注我们
      • 微信公众号
        微信公众号
      • 微信小程序
        微信小程序
    • 联系我们
    • 学校介绍
    • 发展历史
    • 人才招聘

    合肥精英培训学校  版权所有